Creating an internal platform for field sales and supervisory oversight at Magnum Ice Cream
Creating an internal platform for field sales and supervisory oversight at Magnum Ice Cream
Creating an internal platform for field sales and supervisory oversight at Magnum Ice Cream
CASE-STUDY
CASE-STUDY
CASE-STUDY



My Role
My Role
My Role
Product Designer
Product Designer
Product Designer
Duration
Duration
Duration
2 months
2 months
2 months
Platform
Platform
Platform
Web app
Web app
Web app
Industry
Industry
Industry
FMCG/B2B
FMCG/B2B
FMCG/B2B




Overview
Overview
Overview
Magnum is an ice- cream company which required an internal platform to manage field sales execution and supervisory oversight across regions. The system supports sales people working on-ground and supervisors monitoring performance at scale.
I led the end-to-end product design, shaping the system architecture, interaction patterns, and role-based behavior. The focus was on clarity, speed, and operational reliability under real-world conditions.
Magnum is an ice- cream company which required an internal platform to manage field sales execution and supervisory oversight across regions. The system supports sales people working on-ground and supervisors monitoring performance at scale.
I led the end-to-end product design, shaping the system architecture, interaction patterns, and role-based behavior. The focus was on clarity, speed, and operational reliability under real-world conditions.
Magnum is an ice- cream company which required an internal platform to manage field sales execution and supervisory oversight across regions. The system supports sales people working on-ground and supervisors monitoring performance at scale.
I led the end-to-end product design, shaping the system architecture, interaction patterns, and role-based behavior. The focus was on clarity, speed, and operational reliability under real-world conditions.
The Problem
The Problem
The Problem
The main challenge was to create a platform that could quickly gather all important insights related to leads in order to expand product distribution via sales. Collaborating closely with the team, we engaged in brainstorming sessions to explore ways to improve lead capture and data collection, and to effectively use the platform to support product distribution.
Through these efforts, we aimed to create a seamless and easy flow for our primary user i.e sales people
The main challenge was to create a platform that could quickly gather all important insights related to leads in order to expand product distribution via sales. Collaborating closely with the team, we engaged in brainstorming sessions to explore ways to improve lead capture and data collection, and to effectively use the platform to support product distribution.
Through these efforts, we aimed to create a seamless and easy flow for our primary user i.e sales people
The main challenge was to create a platform that could quickly gather all important insights related to leads in order to expand product distribution via sales. Collaborating closely with the team, we engaged in brainstorming sessions to explore ways to improve lead capture and data collection, and to effectively use the platform to support product distribution.
Through these efforts, we aimed to create a seamless and easy flow for our primary user i.e sales people
Users
Users
Users
We identified two users so the platform serves the following two roles in order to have a successful ice cream distribution system.
We identified two users so the platform serves the following two roles in order to have a successful ice cream distribution system.
We identified two users so the platform serves the following two roles in order to have a successful ice cream distribution system.
Hunters
Hunters
Hunters are sales people responsible for visiting stores, identifying opportunities, and collecting information on the ground.
Hunters are sales people responsible for visiting stores, identifying opportunities, and collecting information on the ground.




Hunter’s POV
Hunter’s POV
Supervisors
Supervisors
Supervisors are responsible for overseeing multiple hunters, monitoring coverage, and ensuring execution across regions.
Supervisors are responsible for overseeing multiple hunters, monitoring coverage, and ensuring execution across regions.




Supervisor’s POV
Supervisor’s POV
Key insights
Key insights
Key insights












Summarizing challenges sparked an idea
Summarizing challenges sparked an idea
Summarizing challenges sparked an idea
Could we create an intuitive experience that enables fast on-field data capture while still producing clear, actionable insights for sales expansion?
Could we create an intuitive experience that enables fast on-field data capture while still producing clear, actionable insights for sales expansion?
Could we create an intuitive experience that enables fast on-field data capture while still producing clear, actionable insights for sales expansion?



Goals
Goals
Goals
Enable fast and accurate lead capture during on-field sales visits.
Enable fast and accurate lead capture during on-field sales visits.
Enable fast and accurate lead capture during on-field sales visits.
Convert lead data into clear, actionable insights for monitoring sales performance and distribution.
Convert lead data into clear, actionable insights for monitoring sales performance and distribution.
Convert lead data into clear, actionable insights for monitoring sales performance and distribution.
Support both hunters and supervisors within a single platform through clear, role-appropriate workflows.
Support both hunters and supervisors within a single platform through clear, role-appropriate workflows.
Support both hunters and supervisors within a single platform through clear, role-appropriate workflows.



Our Design Stratergy
Our Design Stratergy
Our Design Stratergy
To solve the problem, we simplified everything into three core pillars:
To solve the problem, we simplified everything into three core pillars:
To solve the problem, we simplified everything into three core pillars:
01
01
01
Speed
Speed
Speed
Prioritised fast, guided flows for on-field data entry.
Prioritised fast, guided flows for on-field data entry.
Prioritised fast, guided flows for on-field data entry.
02
02
02
Structure
Structure
Structure
Structured input at the source to ensure reliable insights.
Structured input at the source to ensure reliable insights.
Structured input at the source to ensure reliable insights.
03
03
03
Roles
Roles
Roles
User role-based views to separate execution and oversight.
User role-based views to separate execution and oversight.
User role-based views to separate execution and oversight.
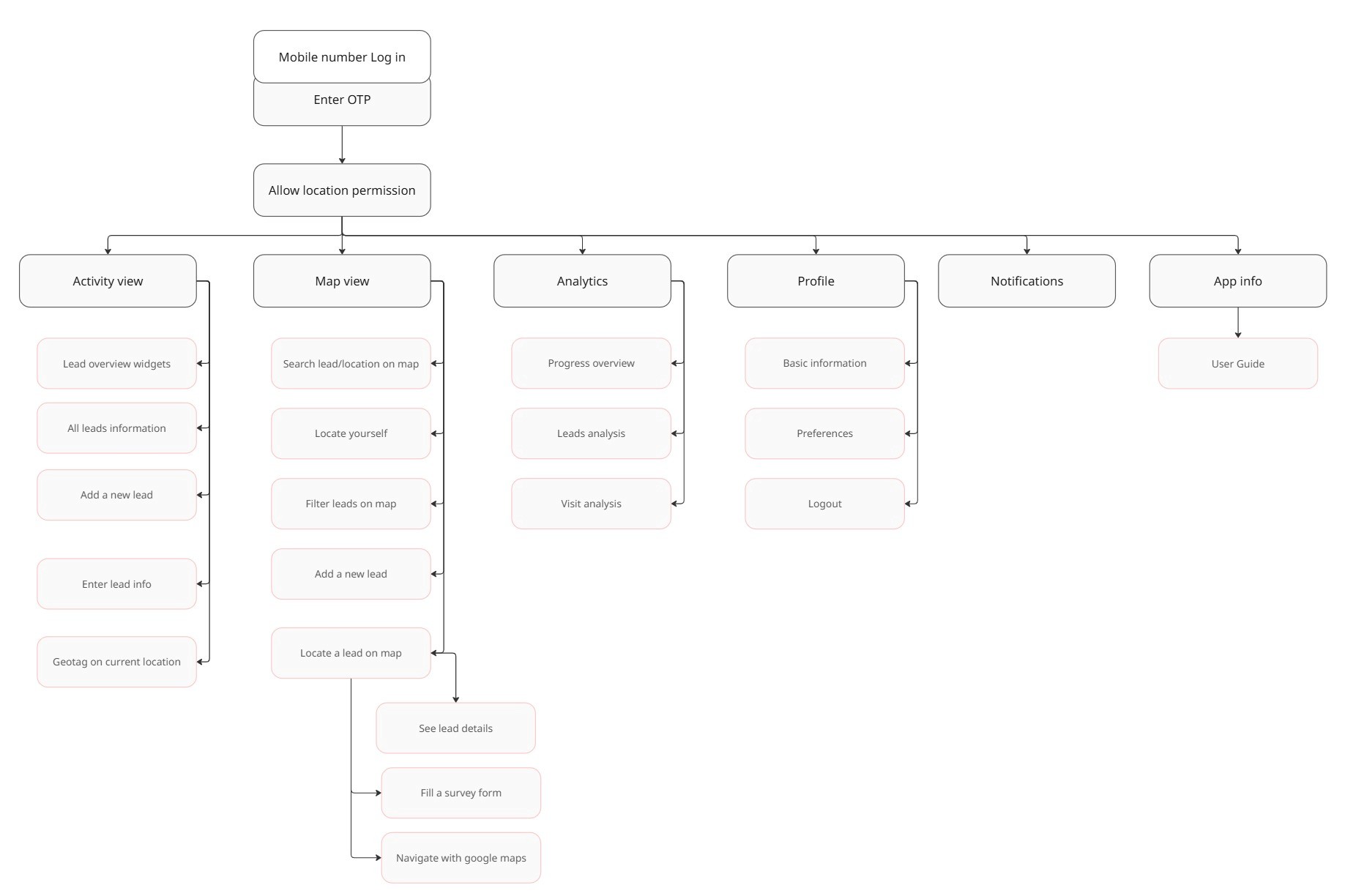
Information Architecture
Information Architecture
Information Architecture
The information architecture was designed to keep lead capture, progress tracking, and performance review clearly separated, while allowing both hunters and supervisors to work from the same data.
The information architecture was designed to keep lead capture, progress tracking, and performance review clearly separated, while allowing both hunters and supervisors to work from the same data.
The information architecture was designed to keep lead capture, progress tracking, and performance review clearly separated, while allowing both hunters and supervisors to work from the same data.



The product is a responsive web application designed for both mobile and desktop, with a mobile-first approach driven by on-field usage.
The product is a responsive web application designed for both mobile and desktop, with a mobile-first approach driven by on-field usage.
The product is a responsive web application designed for both mobile and desktop, with a mobile-first approach driven by on-field usage.
S
S
S
olution
olution
olution
Seamless Onboarding
Seamless Onboarding
Seamless Onboarding
The onboarding flow was designed to minimise friction and get hunters into the platform as quickly as possible. An OTP-based login keeps the process simple and accessible for on-field users, while clear, focused screens guide them through each step without unnecessary input.
The onboarding flow was designed to minimise friction and get hunters into the platform as quickly as possible. An OTP-based login keeps the process simple and accessible for on-field users, while clear, focused screens guide them through each step without unnecessary input.
The onboarding flow was designed to minimise friction and get hunters into the platform as quickly as possible. An OTP-based login keeps the process simple and accessible for on-field users, while clear, focused screens guide them through each step without unnecessary input.



The focus was on getting users into the platform quickly, without adding unnecessary steps or explanations.
The focus was on getting users into the platform quickly, without adding unnecessary steps or explanations.
The focus was on getting users into the platform quickly, without adding unnecessary steps or explanations.
Map as the Home Screen
Map as the Home Screen
Map as the Home Screen
unilever.hunter.in
unilever.hunter.in
unilever.hunter.in



Activity view
Activity view
Activity view
Map View
Map View
Map View
Summery view
Summery view
Summery view



Search
Search
Search

Add a lead

Add a lead

Add a lead
Allow location access
Allow location access
Allow location access
This app needs your location to show your current position on the map and track your movement in real time.
This app needs your location to show your current position on the map and track your movement in real time.
This app needs your location to show your current position on the map and track your movement in real time.

Allow

Allow

Allow
9:41
9:41
9:41
Clear visibility for faster field decisions
Clear visibility for faster field decisions
Clear visibility for faster field decisions
Hunters land directly on the map after onboarding. Their region, location, and nearby leads are visible immediately, making it easy to decide the next action without extra navigation.
Hunters land directly on the map after onboarding. Their region, location, and nearby leads are visible immediately, making it easy to decide the next action without extra navigation.
Hunters land directly on the map after onboarding. Their region, location, and nearby leads are visible immediately, making it easy to decide the next action without extra navigation.



Adding a New Lead
Adding a New Lead
Adding a New Lead
Hunters can add a new lead directly from the map. A short form captures essential store details while GPS is recorded automatically.
Hunters can add a new lead directly from the map. A short form captures essential store details while GPS is recorded automatically.
Hunters can add a new lead directly from the map. A short form captures essential store details while GPS is recorded automatically.



Leads on the map lead to ;
Leads on the map lead to ;
Leads on the map lead to ;
Selecting a lead on the map allows hunters to perform the following actions.
Selecting a lead on the map allows hunters to perform the following actions.
Selecting a lead on the map allows hunters to perform the following actions.



01
01
01
View lead
View lead
View lead
Hunters can view essential store details required before a visit.
Hunters can view essential store details required before a visit.
Hunters can view essential store details required before a visit.






02
02
02
Navigate
Navigate
Navigate
Hunters can open Google Maps to navigate to the store location.
Hunters can open Google Maps to navigate to the store location.
Hunters can open Google Maps to navigate to the store location.
03
03
03
Fill survey
Fill survey
Fill survey
I designed the survey form to capture structured data during the store visit. Required fields and clear steps ensure information is recorded accurately.
I designed the survey form to capture structured data during the store visit. Required fields and clear steps ensure information is recorded accurately.
I designed the survey form to capture structured data during the store visit. Required fields and clear steps ensure information is recorded accurately.



Tracking Progress at a Glance
Tracking Progress at a Glance
Tracking Progress at a Glance
The Activity tab reflects survey responses in a single list, helping hunters track lead status and follow up without revisiting individual forms.
The Activity tab reflects survey responses in a single list, helping hunters track lead status and follow up without revisiting individual forms.
The Activity tab reflects survey responses in a single list, helping hunters track lead status and follow up without revisiting individual forms.



Summary View
Summary View
Summary View
Aggregated data showing overall progress and outcomes across the field.
Aggregated data showing overall progress and outcomes across the field.
Aggregated data showing overall progress and outcomes across the field.



Supervisor's Flow
Supervisor's Flow
Supervisor's Flow
The application supports two user roles. The supervisor oversees and tracks regional progress through a similar flow, but with a different purpose, and does not operate in the field
The application supports two user roles. The supervisor oversees and tracks regional progress through a similar flow, but with a different purpose, and does not operate in the field
The application supports two user roles. The supervisor oversees and tracks regional progress through a similar flow, but with a different purpose, and does not operate in the field



See all regions and leads all at one glance
See all regions and leads all at one glance
See all regions and leads all at one glance



Locate lead on map to see more information
Locate lead on map to see more information
Locate lead on map to see more information



Profile and preferences
Profile and preferences
Profile and preferences



Shows hunter status at a glance.
Toggles and sorting help quickly identify who needs attention.
Shows hunter status at a glance.
Toggles and sorting help quickly identify who needs attention.
Shows hunter status at a glance.
Toggles and sorting help quickly identify who needs attention.



Sort hunters by performance to compare progress across regions
Sort hunters by performance to compare progress across regions
Sort hunters by performance to compare progress across regions



Status filters help supervisors understand overall progress at a glance.
Status filters help supervisors understand overall progress at a glance.
Status filters help supervisors understand overall progress at a glance.



The dropdown lets supervisors filter by region or hunter to quickly review coverage.
The dropdown lets supervisors filter by region or hunter to quickly review coverage.
The dropdown lets supervisors filter by region or hunter to quickly review coverage.



High-level progress across regions.
High-level progress across regions.
High-level progress across regions.



Sort by lead count or performance to spot issues fast.
Sort by lead count or performance to spot issues fast.
Sort by lead count or performance to spot issues fast.



Shows lead outcomes to identify follow-ups and drop-offs.
Shows lead outcomes to identify follow-ups and drop-offs.
Shows lead outcomes to identify follow-ups and drop-offs.



Download reports for quick sharing and review.
Download reports for quick sharing and review.
Download reports for quick sharing and review.
I
I
I
mpact
mpact
mpact
Leads are captured at the point of discovery with accurate location data. Supervisors can review coverage and performance without contacting hunters. Daily tracking and follow-ups become easier to manage at scale.
Leads are captured at the point of discovery with accurate location data. Supervisors can review coverage and performance without contacting hunters. Daily tracking and follow-ups become easier to manage at scale.
Leads are captured at the point of discovery with accurate location data. Supervisors can review coverage and performance without contacting hunters. Daily tracking and follow-ups become easier to manage at scale.
500+
500+
500+
Users onboarded
Users onboarded
Users onboarded
45 %
45 %
45 %
More efficient
More efficient
More efficient


Snehal Khemnar
Because your projects deserve more than a cookie - cutter designer
Contacts
Contact
Made with love
Snehal Khemnar
Because your projects deserve more than a cookie - cutter designer
Contacts
Contact
Made with love
Snehal Khemnar
Because your projects deserve more than a cookie - cutter designer
Contacts
Contact
Made with love
Snehal Khemnar
Because your projects deserve more than a cookie - cutter designer
Contacts
Contact
Made with love
Snehal Khemnar
Because your projects deserve more than a cookie - cutter designer
Contacts
Contact
Made with love
Snehal Khemnar
Because your projects deserve more than a cookie - cutter designer
Contacts
Contact
Made with love